Prefeito Municipal
Vice-Prefeito
Chefe de Gabinete
Coordenador de Apoio Administrativo do Gabinete
Rua José Emiliano de Gusmão, 565 - Centro (Paço Municipal)
Telefone: (44) 3264-8600
e-mail: Este endereço de email está sendo protegido de spambots. Você precisa do JavaScript ativado para vê-lo.
Diário Oficial dos Municípios do Paraná
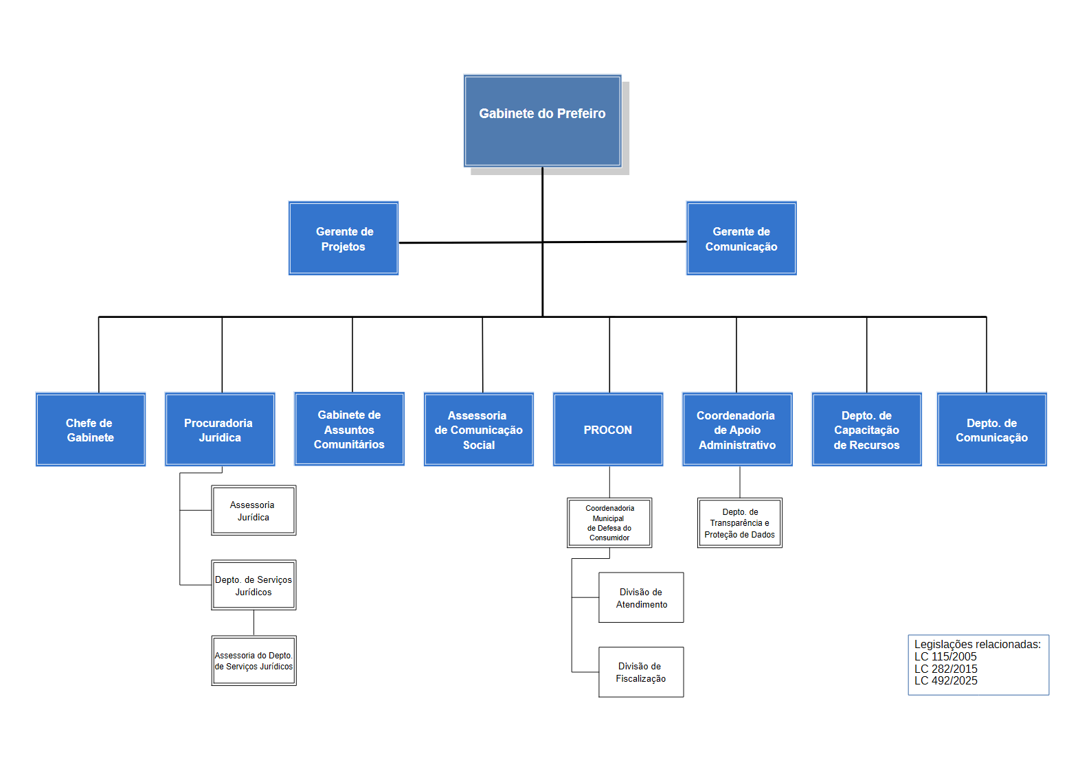
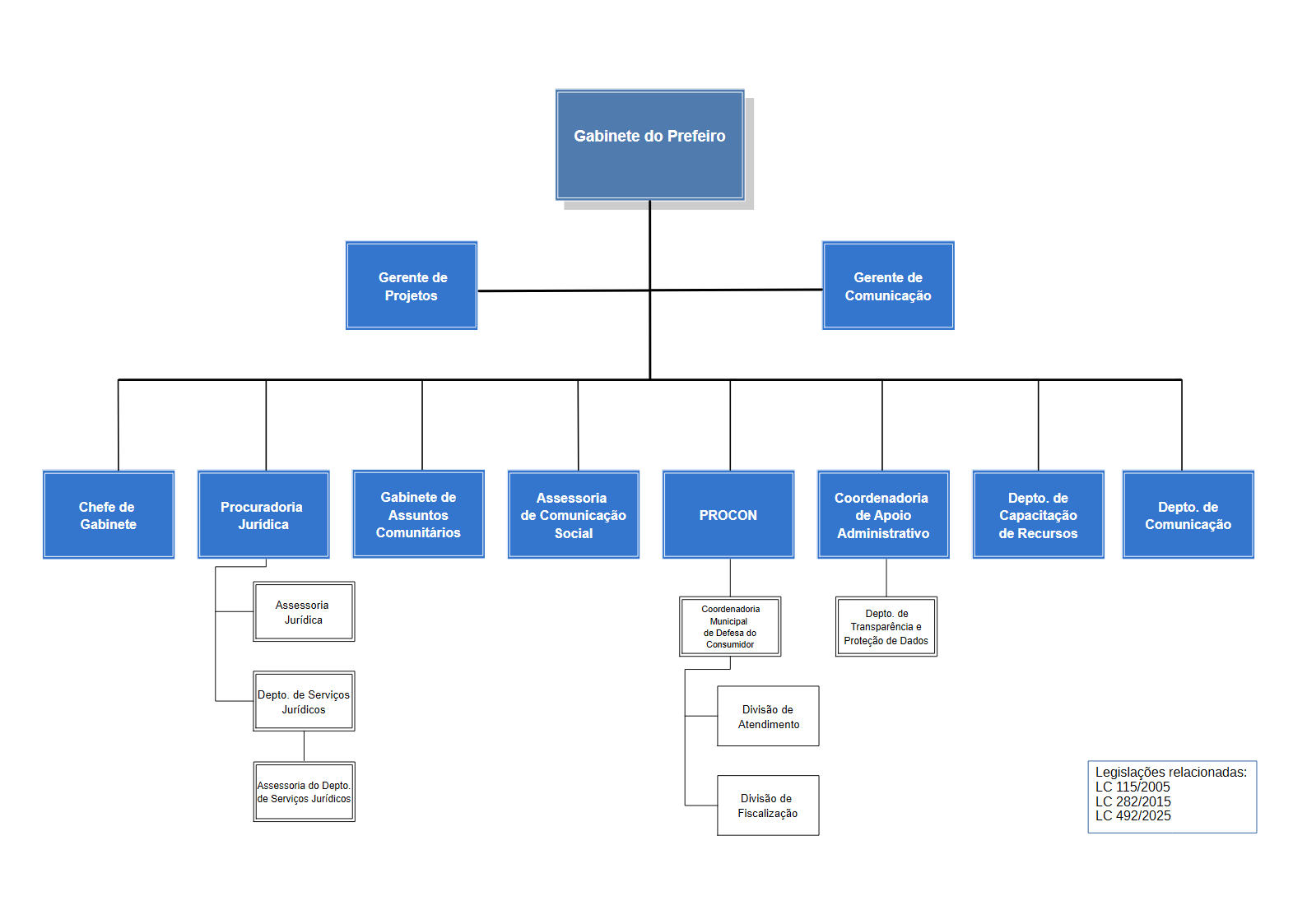
ORGANOGRAMA DO GABINETE

